| Autor |
Nachricht |
E10si
Inputsammler

Anmeldung: 21.11.2004
Beiträge: 45
|
|
Hier auch nochmal hallo an alle!
also ich wollte meinen rechner im auto vorerst mit einem wechselrichter betreiben. die genaue watt zahl die er zieht weiß ich noch ned genau, danach wird sich dann ja der wechselrichter richten. von daher wäre das ja geklärt. jetz das weitere prob: wenn ich den motor anmache geht ja die spannung runter für ein paar sec. da habe ich dann folgende schaltung: http://www.car-mp3.de/RDSP.gif. das sollte dann ja die unterbrechung überbrücken. soweit sollte das ja funktionieren. jetz kommt mein prob womit kann ich den rechner gesichert runterfahren lassen ohne das er mir einfach ´´abstürzt´´ gibt es da evtl. auch einen schaltplan zum selber bauen oder kann man solch ein teil kaufen? die suche hab ich auch schon weitgehend genutzt hab auch einiges gefunden aber irgendwie ist das alles total verwirrend für mich. vielleicht könnt ihr mir auch noch ne einfachere lösung vorschlagen die evtl. alles vereint. es soll auf jedenfall ein wechselrichter eingebaut werden. wäre für tipps sehr dankbar.
mfg daniel
|
|
|
|
|
|
| |
|
|
|
Shadowrun
Foruminventar

Anmeldung: 21.04.2004
Beiträge: 1129
|
|
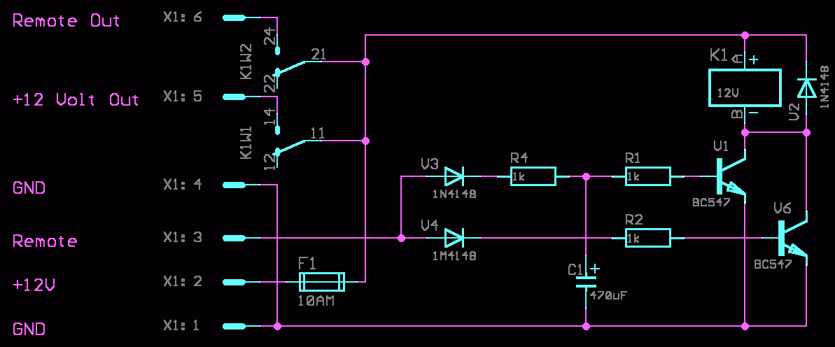
| Einfach Zündung auf dem Comport und mein Proggi nutzen... Dazu dann noch hardwareseitig ein Zeitrelais.... Gibts auch nen Schaltplan auf meiner Stromversorgungsseite....
|
|
|
|
|
|
| |
|
E10si
Inputsammler

Anmeldung: 21.11.2004
Beiträge: 45
|
|
ja auf deiner seite war ich auch schon. hab mir des auch alles schon ausgedruckt. nur verstehe ich die zusammenhänge noch ned so wirklich:).also wenn ich den besagten verzögerungsschalter einbaue brauch ich ja eigentlich meinen plan zur startüberbrückung ned mehr verstehe ich das richtig? oder muss trotz allem noch eine startüberbrückung gewährleistet sein? ob nun mit meinem plan oder soner backup batterie und solar contoller ist ja im prinzip gleich?
Einfach Zündung auf dem Comport und mein Proggi nutzen...--welches proggi? welcher com port? bin gerade ein wenig verwirrt:)
mfg daniel
|
|
|
|
|
|
| |
|
Shadowrun
Foruminventar

Anmeldung: 21.04.2004
Beiträge: 1129
|
|
Ausschalten funzt über mein Proggi. Das überwacht den Com-Port des PCs und zwar dort den Pin8 bzw 6 ob dort 12 V anliegen (Wennn deine Zündung an ist) oder nicht. Dann fährt es beim Fehlen der Spg den PC nach einer einstellbaren Zeit runter.
Trotzdem muß der PC aber noch hardewareseitig vom Netzt getrennt werden denn er könnte ja abstürzne und würd dann immer laufen bis der Akku leer ist.
Dafür ist der Verzögerungsschalter da der sobald die Zündung ist anschlatet aber beim Fehlen der Zündspg dem PC noch eine einstellbare Zeit gibt um runterzufahren und dann einfach ausschaltet egal ob runtergefahren oder nicht.
Einschalten tut sich der PC einfach dadurch dass er wieder Strom bekommt. Dafür gibts eine Funtkion im Bios "Power Status after AC LOss".
Steht dort On so schaltet sich der PC automatisch ein sobald er Spg bekommt.
Dass die Spg beim Motorstart abfällt wird durch nichts verhindet.
Bei mir ist es nur so dass der Wandler + Netzteil auch Niedersp außhalten und trotzdem weiterlaufen. Der Wandler meckert zwar (er piept) aber das wars auch. CarPC läuft normal weiter
|
|
|
|
|
|
| |
|
E10si
Inputsammler

Anmeldung: 21.11.2004
Beiträge: 45
|
|
aha! jetz verstehe ich:). also brauch ich mir nur den verzögerungschalter bauen. und dann eben des proggi was du hast dazu installieren zur überwachung. richtig? das war dann aber auch alles oder muss noch was dazu. nach meinem verständnis nicht. danke für deine hilfe. das hat mich schonmal ne ecke weiter gebracht. eine frage noch damit ich die gleichen bauteile hab, welche dioden hast du benutzt? also die bezeichnung.
mfg daniel
|
|
|
|
|
|
| |
|
crypto612
Manchmalposter


Alter: 42
Anmeldung: 06.09.2004
Beiträge: 84
Wohnort: Roth bei Nürnberg
|
|
| ey du corolla faher *g* woher kommstn du ??
|
|
|
|
|
|
| |
|
|
|
tommy1979
Forenbesetzer


Alter: 46
Anmeldung: 09.03.2004
Beiträge: 375
Wohnort: Niederösterreich
2005 Mazda Mazda 6
|
|
hi
ich hab das problem so gelöst: http://www.car-pc.info/phpBB2/viewtopic.php?t=1468
bei der lösung ist es so das ich das 12v signal vom pc nütze um den wandler mit strom zu versorgen (über das relais), sobald die 12v am pc weg sind (also wenn er heruntergefahren ist) dreht er den strom zum wandler ab.
funktioniert bis dato perfekt, nur wenn er aus irgendeinen grund nicht herunterfährt läuft alles so lange bis die batterie so schwach ist das der wandler abdreht.
|
|
|
|
|
|
| |
|
E10si
Inputsammler

Anmeldung: 21.11.2004
Beiträge: 45
|
|
aha der crypto aussm toyo-forum:)
na wie gehts dir so? man findet auch wirklich überall leute aussm forum:).
@tommy 1979
ich denk ich werd das so wie shadowrun machen. hab mir die teile auch schon bestellt:).
mfg daniel
|
|
|
|
|
|
| |
|
RedFlash
Forumkenner


Anmeldung: 25.08.2004
Beiträge: 161
Wohnort: Oberpfalz
|
|
@Shadowrun
| Zitat:
|
Dass die Spg beim Motorstart abfällt wird durch nichts verhindet.
Bei mir ist es nur so dass der Wandler + Netzteil auch Niedersp außhalten und trotzdem weiterlaufen. Der Wandler meckert zwar (er piept) aber das wars auch. CarPC läuft normal weiter
|
Bei mir ist es genauso, is zu wenig Spannung da, dann piept der Wandler, aber alles läuft wunderbar weiter, auch beim Motorstart!
Deshalb verstehe ich nicht, dass soviele Leutz ein Problem mit diesem Thema
Motorstart haben... naja auf jeden fall ist dieses rauf und runter wandeln der Spannung nicht sinnlos wie schon oft behauptet wurde!
|
|
|
|
|
|
| |
|
Shadowrun
Foruminventar

Anmeldung: 21.04.2004
Beiträge: 1129
|
|
@ Redflash.. Weil viele DCDC Netzteile der PW Reihe nutzen wo die 12 V nur durchgeschleift werden also bei Spgeinbruchauch die 12 V im PC einbrechen.
@E10si Das sind ganz normale Silizium DIoden. Die müssen auch nur nen paar mA aushalten. Kannst also StandartDioden a la 1 N 4001 nutzen.
Meine kenn ich gar nicht. Sind aus nem alten Netzteil rausgelötet.
|
|
|
|
|
|
| |
|
E10si
Inputsammler

Anmeldung: 21.11.2004
Beiträge: 45
|
|
ok!
dann weiß ich bescheid. besten dank. teile sind schon alle bestellt:).
mfg daniel
|
|
|
|
|
|
| |
|
|
|
E10si
Inputsammler

Anmeldung: 21.11.2004
Beiträge: 45
|
|
hoi!
so hatte heut meinen rechner zum ersten mal im auto .
jetz hab ich aber noch ein prob und zwar wegen der startüberbrückung. ich hab das dumme gefühl als ob mein wandler des ned packt, denn wenn ich starte geht alles aus . kann man da denn nicht orgendwas machen in verbindung mit dem verzögerungsschalter? denn ich hatte ihn einerseits so verstanden das ich den hab damit xp richtig runterfahren kann und ned abstürzt und anderer seits wenn ich nur kurz den motor aus mache und dann wieder an mache das er das auch überbrückt. wäre für hilfe sehr dankbar.
mfg daniel
|
|
|
|
|
|
| |
|
Elluminatus
Forenbesetzer


Alter: 53
Anmeldung: 24.01.2004
Beiträge: 358
Wohnort: Hannover
|
|
| Shadowrun hat folgendes geschrieben:
|
Ausschalten funzt über mein Proggi. Das überwacht den Com-Port des PCs und zwar dort den Pin8 bzw 6 ob dort 12 V anliegen (Wennn deine Zündung an ist) oder nicht. Dann fährt es beim Fehlen der Spg den PC nach einer einstellbaren Zeit runter.
Trotzdem muß der PC aber noch hardewareseitig vom Netzt getrennt werden denn er könnte ja abstürzne und würd dann immer laufen bis der Akku leer ist.
Dafür ist der Verzögerungsschalter da der sobald die Zündung ist anschlatet aber beim Fehlen der Zündspg dem PC noch eine einstellbare Zeit gibt um runterzufahren und dann einfach ausschaltet egal ob runtergefahren oder nicht.
Einschalten tut sich der PC einfach dadurch dass er wieder Strom bekommt. Dafür gibts eine Funtkion im Bios "Power Status after AC LOss".
Steht dort On so schaltet sich der PC automatisch ein sobald er Spg bekommt.
Dass die Spg beim Motorstart abfällt wird durch nichts verhindet.
Bei mir ist es nur so dass der Wandler + Netzteil auch Niedersp außhalten und trotzdem weiterlaufen. Der Wandler meckert zwar (er piept) aber das wars auch. CarPC läuft normal weiter
|
@ Shadowrun, wie kann ich diese Schaltung um folgende Ansprüche erweitern:
1.) Ich möchte gerne das der PC auch ohne Zündung eingeschaltet werdeb kann, kann ich einen ganz normalen Taster parallel zu dieser Schaltung zum einschalten nützen?
2.) Wenn ich mal nicht möchte das der PC bei Zündung hochfährt, kann ich dann einen Schalter einfach in eine der Leitungen setzen und dies unterbrechen?
Danke für die Hilfe
Gruß Elluminatus
|
|
|
|
|
|
| |
|
Shadowrun
Foruminventar

Anmeldung: 21.04.2004
Beiträge: 1129
|
|
Ich würde dir einen Wechselschalter empfehlen.
Eine Dipschalter der dann nach unten mitte oben geschaltet werden kann.
In die Mitte kommt die Leitung zum Verzögerungsschalter unten 12 V und oben Zündung.
Schaltest du Zündung und Verzögerungsschalter zusammen so läuft er normal.
Schaltest du 12V und Verzögerungsschalter zusammen so läuft er dauer egal was die Zündung macht
Steht er in der Mitte ist er immer aus
|
|
|
|
|
|
| |
|
|
|